nova 创建虚机时的调度解析
基本概念
调度器
1、调度器:调度 Instance 在哪一个 Host 上运行的方式。目前 Nova 中实现的调度器方式由下列几种:
ChanceScheduler(随机调度器):从所有正常运行nova-compute服务的Host Node中随机选取来创建InstanceFilterScheduler(过滤调度器):根据指定的过滤条件以及权重来挑选最佳创建Instance的Host NodeCaching(缓存调度器):是FilterScheduler中的一种,在其基础上将Host资源信息缓存到本地的内存中,然后通过后台的定时任务从数据库中获取最新的Host资源信息。
2、为了便于扩展,Nova 将一个调度器必须要实现的接口提取出来成为 nova.scheduler.driver.Scheduler,只要继承了该类并实现其中的接口,我们就可以自定义调度器。
3、注意:不同的调度器并不能共存,需要在 /etc/nova/nova.conf 中的选项指定使用哪一个调度器。默认为 FilterScheduler 。
1 | |
过滤调度器
1、FilterScheduler 首先使用指定的 Filters(过滤器) 过滤符合条件的 Host,然后对得到的 Host 列表计算 Weighting 权重并排序,获得最佳的 Host 。
2、过滤调度器主要由多个过滤器组成:过滤器都在 nova.scheduler.filters 路径下
代码架构图

创建虚拟机时序图

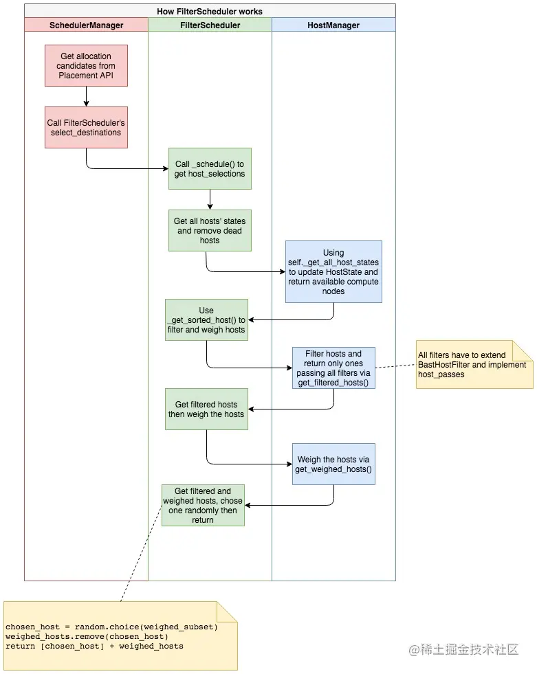
调度器工作时序图
调度器工作的时序图如下:
从日志层面解析调度流程
1、起点 nova.scheduler.manager::SchedulerManager:select_destinations
1 | |
2、请求Placement API获取候选节点
1 | |
3、nova.scheduler.filter_scheduler::FilterScheduler:_schedule 调度器的主逻辑
4、nova.scheduler.filter_scheduler::FilterScheduler:_get_all_host_states 查询compute_nodes 并更新 host_state
1 | |
5、nova.scheduler.filter_scheduler::FilterScheduler:_get_sorted_hosts 执行每一个过滤器,过滤节点
1 | |
6、nova.scheduler.utils:claim_resources 调用 Placement API 去 claim resource.
1 | |
从源码层面解析调度流程
阶段一、请求流转
- 调用链:
nova-conductor ==> RPC scheduler_client.select_destinations() ==> nova-sechduler - 发起方
nova-conductor的函数调用链如下:1
2
3
4
5
6
7
8
9
10
11
12
13
14
15
16
17
18#nova.conductor.manager.ComputeTaskManager:build_instances()
def build_instances(self, context, instances, image, filter_properties,
admin_password, injected_files, requested_networks,
security_groups, block_device_mapping=None, legacy_bdm=True,
request_spec=None, host_lists=None):
# get appropriate hosts for the request.
host_lists = self._schedule_instances(context, spec_obj, instance_uuids, return_alternates=True)
def _schedule_instances(self, context, request_spec,
instance_uuids=None, return_alternates=False):
scheduler_utils.setup_instance_group(context, request_spec)
host_lists = self.scheduler_client.select_destinations(context,
request_spec, instance_uuids, return_objects=True,
return_alternates=return_alternates)
return host_lists - RPC scheduler_client.select_destinations() 函数调用链如下:
1
2
3
4
5
6
7
8
9
10
11
12
13
14
15
16
17
18
19
20
21
22# nova.scheduler.client.query.SchedulerQueryClient:select_destinations()
from nova.scheduler import rpcapi as scheduler_rpcapi
class SchedulerQueryClient(object):
"""Client class for querying to the scheduler."""
def __init__(self):
self.scheduler_rpcapi = scheduler_rpcapi.SchedulerAPI()
def select_destinations(self, context, spec_obj, instance_uuids,
return_objects=False, return_alternates=False):
LOG.debug("SchedulerQueryClient starts to make a RPC call.")
return self.scheduler_rpcapi.select_destinations(context, spec_obj,
instance_uuids, return_objects, return_alternates)
# nova.scheduler.rpcapi.SchedulerAPI:select_destinations()
def select_destinations(self, ctxt, request_spec, filter_properties):
cctxt = self.client.prepare(version='4.5')
return cctxt.call(ctxt, 'select_destinations', **msg_args)阶段二:RPC 请求到达 nova-scheduler 服务 SchedulerManager
1
2
3
4
5
6
7
8
9
10
11
12
13
14
15
16
17
18
19
20
21
22
23
24
25
26
27
28
29# nova.scheduler.manager.SchedulerManager:select_destinations()
class SchedulerManager(manager.Manager):
"""Chooses a host to run instances on."""
target = messaging.Target(version='4.5')
def __init__(self, scheduler_driver=None, *args, **kwargs):
if not scheduler_driver:
scheduler_driver = CONF.scheduler_driver
# 可以看出这里的 driver 是通过配置文件中的选项值指定的类来返回的对象 EG.nova.scheduler.filter_scheduler.FilterScheduler
self.driver = driver.DriverManager(
"nova.scheduler.driver",
scheduler_driver,
invoke_on_load=True).driver
super(SchedulerManager, self).__init__(service_name='scheduler',
*args, **kwargs)
def select_destinations(self, ctxt, request_spec=None,
filter_properties=None, spec_obj=_sentinel, instance_uuids=None,
return_objects=False, return_alternates=False):
# get allocation candidates from nova placement api 获取候选节点
res = self.placement_client.get_allocation_candidates(ctxt,resources)
(alloc_reqs, provider_summaries,allocation_request_version) = res
selections = self.driver.select_destinations(ctxt, spec_obj,
instance_uuids, alloc_reqs_by_rp_uuid, provider_summaries,
allocation_request_version, return_alternates) - 关键函数:
self.placement_client.get_allocation_candidates(ctxt,resources)调用nova-placement api获得候选节点阶段三:从 SchedulerManager 到调度器 FilterScheduler
宏观流程
1 | |
微观两个重要的函数
_get_all_host_states:获取所有的 Host 状态,并且将初步满足条件的 Hosts 过滤出来。_get_sorted_hosts:使用 Filters 过滤器将第一个函数返回的 hosts 进行再一次过滤,然后通过 Weighed 选取最优 Host。
_get_all_host_states 函数
host_manager是nova.scheduler.driver.Scheduler的成员变量1
2
3
4
5
6
7
8
9
10
11# nova.scheduler.driver.Scheduler:__init__()
# nova.scheduler.filter_scheduler.FilterScheduler 继承了 nova.scheduler.driver.Scheduler
class Scheduler(object):
"""The base class that all Scheduler classes should inherit from."""
def __init__(self):
# 从这里知道 host_manager 会根据配置文件动态导入
self.host_manager = importutils.import_object(
CONF.scheduler_host_manager)
self.servicegroup_api = servicegroup.API()_get_all_host_states调用成员变量host_manager的函数如下:1
2
3
4
5def _get_all_host_states(self, context, spec_obj, provider_summaries):
compute_uuids = None
if provider_summaries is not None:
compute_uuids = list(provider_summaries.keys())
return self.host_manager.get_host_states_by_uuids(context,compute_uuids,spec_obj)-
host_manager的get_host_states_by_uuids函数如下:1
2
3
4
5
6
7
8
9
10
11
12
13
14
15
16
17
18
19def get_host_states_by_uuids(self, context, compute_uuids, spec_obj):
self._load_cells(context)
if (spec_obj and 'requested_destination' in spec_obj and
spec_obj.requested_destination and
'cell' in spec_obj.requested_destination):
only_cell = spec_obj.requested_destination.cell
else:
only_cell = None
if only_cell:
cells = [only_cell]
else:
cells = self.cells
# 查询 compute_nodes 信息,然后作为参数继续调用
compute_nodes, services = self._get_computes_for_cells(
context, cells, compute_uuids=compute_uuids)
return self._get_host_states(context, compute_nodes, services) _get_host_states函数如下:1
2
3
4
5
6
7
8
9
10
11
12
13
14
15
16
17
18
19
20
21
22
23
24
25
26
27
28
29
30
31
32
33
34
35
36
37
38def _get_host_states(self, context, compute_nodes, services):
"""Returns a generator over HostStates given a list of computes.
Also updates the HostStates internal mapping for the HostManager.
"""
# Get resource usage across the available compute nodes:
host_state_map = {}
seen_nodes = set()
for cell_uuid, computes in compute_nodes.items():
for compute in computes:
service = services.get(compute.host)
if not service:
LOG.warning(_LW(
"No compute service record found for host %(host)s"),
{'host': compute.host})
continue
host = compute.host
node = compute.hypervisor_hostname
state_key = (host, node)
host_state = host_state_map.get(state_key)
if not host_state:
host_state = self.host_state_cls(host, node,
cell_uuid,
compute=compute)
host_state_map[state_key] = host_state
# We force to update the aggregates info each time a
# new request comes in, because some changes on the
# aggregates could have been happening after setting
# this field for the first time
host_state.update(compute,
dict(service),
self._get_aggregates_info(host),
self._get_instance_info(context, compute))
seen_nodes.add(state_key)
return (host_state_map[host] for host in seen_nodes)- 总结:
_get_all_host_states函数主要的作用就是查询 compute_nodes 信息(从数据库)。然后存储在HostState类中
_get_sorted_hosts 函数
1 | |
调度涉及的其他服务
nova placement api
1、Get allocation candidates
- 接口描述:选取资源分配候选者
- 接口地址:GET /placement/allocation_candidates
- 请求参数:resources=DISK_GB:1,MEMORY_MB:512,VCPU:1
- 请求示例:
1
curl -H "x-auth-token:$(openstack token issue | awk '/ id /{print $(NF-1)}')" -H 'OpenStack-API-Version: placement 1.17' 'http://nova-placement-api.cty.os:10013/allocation_candidates?limit=1000&resources=INSTANCE:10,MEMORY_MB:4096,VCPU:4' | python -m json.tool - 响应示例:
1
2
3
4
5
6
7
8
9
10
11
12
13
14
15
16
17
18
19
20
21
22
23
24
25
26
27
28
29
30
31
32
33
34
35
36{
"provider_summaries": {
"4cae2ef8-30eb-4571-80c3-3289e86bd65c": {
"resources": {
"VCPU": {
"used": 2,
"capacity": 64
},
"MEMORY_MB": {
"used": 1024,
"capacity": 11374
},
"DISK_GB": {
"used": 2,
"capacity": 49
}
}
}
},
"allocation_requests": [
{
"allocations": [
{
"resource_provider": {
"uuid": "4cae2ef8-30eb-4571-80c3-3289e86bd65c"
},
"resources": {
"VCPU": 1,
"MEMORY_MB": 512,
"DISK_GB": 1
}
}
]
}
]
}2、Claim Resources
- 接口描述:分配资源
- 接口地址:/allocations/{consumer_uuid}
- 请求参数: POST
1
2
3
4
5
6
7
8
9
10
11
12
13
14
15
16
17
18
19{
"allocations": {
"4e061c03-611e-4caa-bf26-999dcff4284e": {
"resources": {
"DISK_GB": 20
}
},
"89873422-1373-46e5-b467-f0c5e6acf08f": {
"resources": {
"MEMORY_MB": 1024,
"VCPU": 1
}
}
},
"consumer_generation": 1,
"user_id": "66cb2f29-c86d-47c3-8af5-69ae7b778c70",
"project_id": "42a32c07-3eeb-4401-9373-68a8cdca6784",
"consumer_type": "INSTANCE"
} - 响应示例:
1
2
3
4
5
6
7
8
9
10
11
12
13
14
15
16
17
18
19{
"allocations": {
"4e061c03-611e-4caa-bf26-999dcff4284e": {
"resources": {
"DISK_GB": 20
}
},
"89873422-1373-46e5-b467-f0c5e6acf08f": {
"resources": {
"MEMORY_MB": 1024,
"VCPU": 1
}
}
},
"consumer_generation": 1,
"user_id": "66cb2f29-c86d-47c3-8af5-69ae7b778c70",
"project_id": "42a32c07-3eeb-4401-9373-68a8cdca6784",
"consumer_type": "INSTANCE"
}调度涉及的数据库模型