Tun设备
Tun/Tap 是什么
tap/tun是虚拟网络网卡。tap/tun是Linux内核2.4.x版本之后实现的虚拟网络设备,不同于物理网卡靠硬件网卡实现,tap/tun虚拟网卡完全由软件来实现,功能和硬件实现完全没有差别,它们都属于网络设备,都可以配置IP,都归Linux网络设备管理模块统一管理。
Tun/Tap 能做什么
物理网卡数据传输过程

物理网卡,它的两端分别是内核协议栈和外面的物理网络,从物理网络收到的数据,会转发给内核协议栈,而应用程序从协议栈发过来的数据将会通过物理网络发送出去。
Tun/Tap数据传输过程

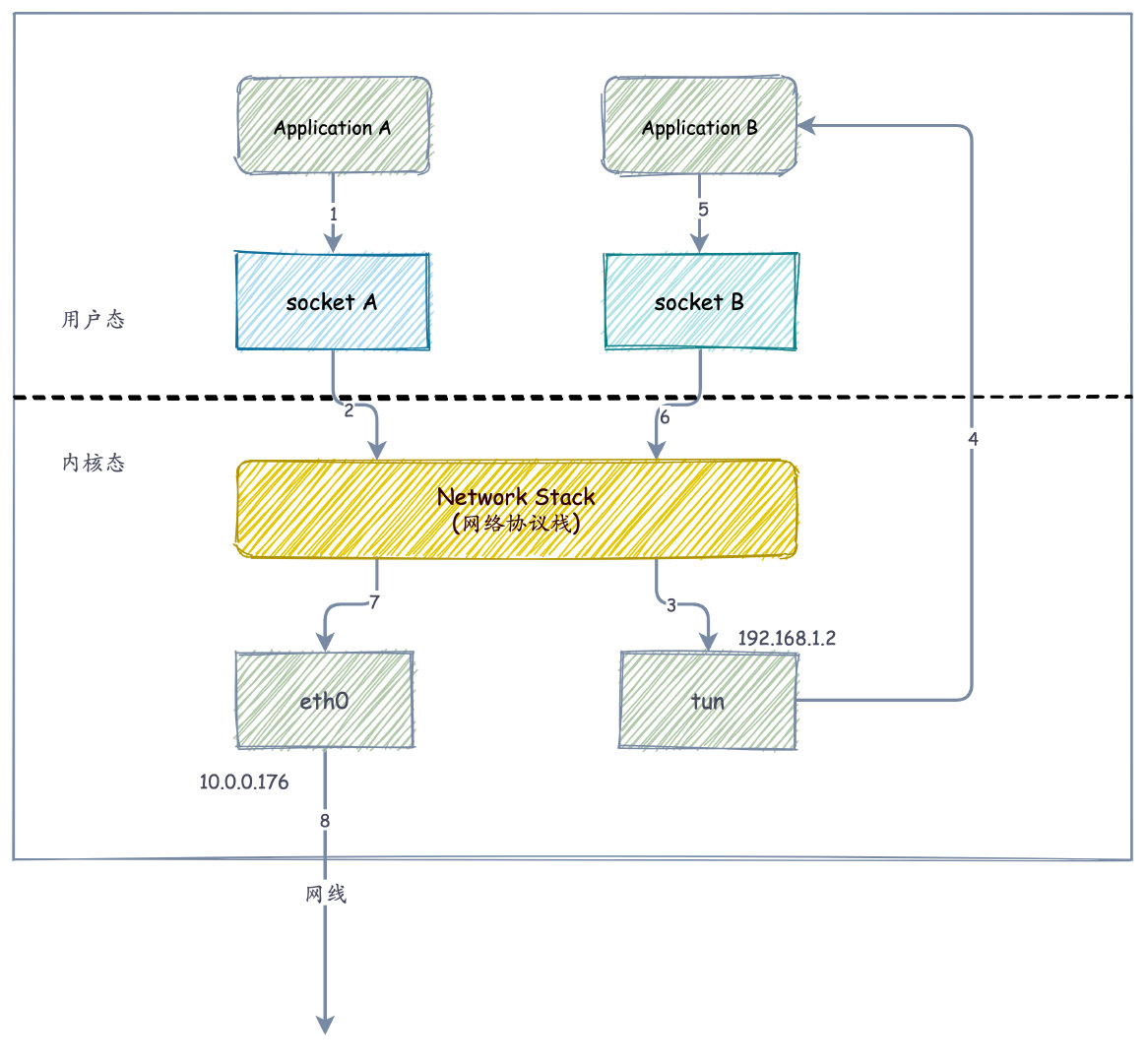
- 网络协议栈和网络设备(
eth0和tun0) 都位于内核层。 tun0虚拟设备和物理设备eth0的区别:虽然它们的一端都是连着网络协议栈,但是eth0另一端连接的是物理网络,而tun0另一端连接的是一个 应用层程序,这样协议栈发送给tun0的数据包就可以被这个应用程序读取到,此时这个应用程序可以对数据包进行一些自定义的修改(比如封装成UDP),然后又通过网络协议栈发送出去。- 简单来说,
tun/tap设备的用处是将协议栈中的部分数据包转发给用户空间的特殊应用程序,给用户空间的程序一个处理数据包的机会,比较常用的场景是 数据压缩、加密等,比如VPN。
Tun/Tap 工作机制
- 作为网络设备,
tap/tun也需要配套相应的驱动程序才能工作。 tap/tun驱动程序包括两个部分,一个是字符设备驱动,一个是网卡驱动。- 这两部分驱动程序分工不太一样,字符驱动负责数据包在内核空间和用户空间的传送,网卡驱动负责数据包在
TCP/IP网络协议栈上的传输和处理。
用户空间与内核空间的数据传输
在 Linux 中,用户空间和内核空间的数据传输有多种方式,字符设备就是其中的一种。tap/tun 通过驱动程序和一个与之关联的字符设备,来实现用户空间和内核空间的通信接口。
在 Linux 内核 2.6.x 之后的版本中,tap/tun 对应的字符设备文件分别为:
tap:/dev/tap0tun:/dev/net/tun
设备文件即充当了用户空间和内核空间通信的接口。当应用程序打开设备文件时,驱动程序就会创建并注册相应的虚拟设备接口,一般以 tunX 或 tapX 命名。当应用程序关闭文件时,驱动也会自动删除 tunX 和 tapX 设备,还会删除已经建立起来的路由等信息。
tap/tun 设备文件就像一个管道,一端连接着用户空间,一端连接着内核空间。当用户程序向文件 /dev/net/tun 或 /dev/tap0 写数据时,内核就可以从对应的 tunX 或 tapX 接口读到数据,反之,内核可以通过相反的方式向用户程序发送数据。

通过文件字符设备读数据实验
一般从 tun 设备读取数据目的都是:从网络协议栈读取原始的包,然后在用户程序中做封装(tcp、udp等),然后再用 socket API 发向网络协议栈。
1 | |
- 运行程序之后,可以看到自动的创建了一个虚拟设备 tun0 , 这是驱动程序创建并注册的设备接口
1
212: tun0: <POINTOPOINT,MULTICAST,NOARP> mtu 1500 qdisc noop state DOWN group default qlen 500
link/none tun0是down的状态, 我们把它启动并配置其IP1
2ip addr add 192.168.3.11/24 dev tun0
ip link set tun0 up- 现在
tun0设备已经启动并且已经配置好了 IP192.168.3.11/24, 还有一个关键的地方是,与此同时,本地路由表增加了一个新的路由规则,192.168.3.0/24这个网段的所有流量都会被tun0设备转发1
2
3
4Destination Gateway Genmask Flags Metric Ref Use Iface
0.0.0.0 192.168.79.2 0.0.0.0 UG 100 0 0 ens33
192.168.3.0 0.0.0.0 255.255.255.0 U 0 0 0 tun0
192.168.79.0 0.0.0.0 255.255.255.0 U 100 0 0 ens33 - 现在我们使用
ping命令,制造一个该网段的流量,按照之前介绍的tun0的原理,数据会被发送到/dev/net/tun字符设备,从而被我们所运行的程序读取到1
ping -c 4 192.168.3.12 - 程序输出
1
2
3
4get data from tun: [69 0 0 84 60 120 64 0 64 1 118 201 192 168 3 11 192 168 3 12 8 0 141 112 139 136 0 1 213 82 40 99 0 0 0 0 24 125 10 0 0 0 0 0 16 17 18 19 20 21 22 23 24 25 26 27 28 29 30 31 32 33 34 35 36 37 38 39 40 41 42 43 44 45 46 47 48 49 50 51 52 53 54 55]
get data from tun: [69 0 0 84 63 246 64 0 64 1 115 75 192 168 3 11 192 168 3 12 8 0 70 64 139 136 0 2 214 82 40 99 0 0 0 0 94 172 10 0 0 0 0 0 16 17 18 19 20 21 22 23 24 25 26 27 28 29 30 31 32 33 34 35 36 37 38 39 40 41 42 43 44 45 46 47 48 49 50 51 52 53 54 55]
get data from tun: [69 0 0 84 67 198 64 0 64 1 111 123 192 168 3 11 192 168 3 12 8 0 127 228 139 136 0 3 215 82 40 99 0 0 0 0 35 7 11 0 0 0 0 0 16 17 18 19 20 21 22 23 24 25 26 27 28 29 30 31 32 33 34 35 36 37 38 39 40 41 42 43 44 45 46 47 48 49 50 51 52 53 54 55]
get data from tun: [69 0 0 84 69 235 64 0 64 1 109 86 192 168 3 11 192 168 3 12 8 0 23 135 139 136 0 4 216 82 40 99 0 0 0 0 138 99 11 0 0 0 0 0 16 17 18 19 20 21 22 23 24 25 26 27 28 29 30 31 32 33 34 35 36 37 38 39 40 41 42 43 44 45 46 47 48 49 50 51 52 53 54 55] - 整个过程的数据流程如图所示:

通过文件字符设备写数据实验
- 一般往
tun设备写数据目的:程序用Socket API读取到的都是封装过后的包,在程序解封装后,通过写入字符设备,让解封后的原始数据包再次进入网络协议栈 - 上面的例子中,
ping客户端的流量虽然能够顺利进入tun0设备,数据最后被用户程序读取走了,并没有进入内核网络协议栈,而ICMP协议是内核网络协议栈实现的,因此前面的例子没有回复是理所当然的。 - 我们完成上面这个例子的虚线部分,把
ICMP协议数据送回协议栈1
2
3
4
5
6
7
8
9
10
11
12
13
14
15
16
17
18
19
20
21
22
23
24
25
26
27
28
29
30
31
32
33
34
35
36
37
38
39
40
41
42
43
44
45
46
47
48
49
50
51
52
53package main
import (
"fmt"
"os"
"os/signal"
"syscall"
"github.com/fatih/color"
"github.com/songgao/water"
flag "github.com/spf13/pflag"
)
func main() {
flag.Parse()
// create tun/tap interface
iface, err := water.New(water.Config{
DeviceType: water.TUN,
})
if err != nil {
color.Red("create tun device failed,error: %v", err)
return
}
fmt.Println("the device name is"+iface.Name())
// 起一个协程去读取和发送数据
go IfaceReadAndWrite(iface)
sig := make(chan os.Signal, 3)
signal.Notify(sig, syscall.SIGINT, syscall.SIGABRT, syscall.SIGHUP)
<-sig
}
func IfaceReadAndWrite(iface *water.Interface) {
packet := make([]byte, 2048)
for {
// 不断从 tun 设备读取数据
n, err := iface.Read(packet)
if err != nil {
color.Red("READ: read from tun failed")
break
}
// 再把数据原封不动写入 tun 设备
_,err= iface.Write(packet[:n])
if err != nil {
color.Red("WRITE: write to tun failed")
break
}
}
}
Tap/Tun 的区别
tun、tap 作为虚拟网卡,除了不具备物理网卡的硬件功能外,它们和物理网卡的功能是一样的,此外tun、tap负责在内核网络协议栈和用户空间之间传输数据。
tun 和 tap 都是虚拟网卡设备,但是:
tun是三层设备,其封装的外层是IP头tap是二层设备,其封装的外层是以太网帧(frame)头tun是PPP点对点设备,没有MAC地址tap是以太网设备,有MAC地址tap比tun更接近于物理网卡,可以认为,tap设备等价于去掉了硬件功能的物理网卡
Tap/Tun 的应用
虚拟网卡的两个主要功能是:
- 连接其它设备(虚拟网卡或物理网卡)和虚拟交换机(bridge)
- 提供用户空间程序去收发虚拟网卡上的数据
基于这两个功能,tap 设备通常用来连接其它网络设备(它更像网卡),tun设备通常用来结合用户空间程序实现再次封装。换句话说,tap 设备通常接入到虚拟交换机(bridge)上作为局域网的一个节点,tun 设备通常用来实现三层的 ip 隧道。
但 tun/tap 的用法是灵活的,只不过上面两种使用场景更为广泛。例如,除了可以使用 tun 设备来实现 ip 层隧道,使用 tap 设备实现二层隧道的场景也颇为常见。
程序写入虚拟网卡时的注意事项
用户空间的程序不可随意向虚拟网卡写入数据,因为写入虚拟网卡的这些数据都会被内核网络协议栈进行解封处理,就像来自物理网卡的数据都会被解封一样。
因此,如果用户空间程序要写 tun/tap 设备,所写入的数据需具有特殊结构:
- 要么是已经封装了
PORT的数据,即传输层的tcp数据段或udp数据报 - 要么是已经封装了
IP+PORT的数据,即ip层数据包 - 要么是已经封装了
IP+PORT+MAC的数据,即链路层数据帧 - 要么是其它符合
tcp/ip协议栈的数据,比如二层的PPP点对点数据,比如三层的icmp协议数据 - 也就是说,程序只能向虚拟网卡写入已经封装过的数据。
由于网络数据的封装都由内核的网络协议栈负责,所以程序写入虚拟网卡的数据实际上都原封不动地来自于上一轮的网络协议栈,用户空间程序无法对这部分数据做任何修改。
也就是说,这时写虚拟网卡的用户空间程序仅充当了一个特殊的【转发】程序:要么转发四层tcp/udp数据,要么转发三层数据包,要么转发二层数据帧。