什么是API Gateway?
微服务架构存在的问题
在微服务架构中,有多个服务在运行,每个服务都是针对系统的特定的组件而设计的。当客户端(移动应用程序,Web应用程序或第三方应用程序)直接与这些微服务通信时,就会出现许多问题:

- 微服务提供的API的粒度通常与客户端需要的粒度不同。微服务API本质上非常通用且粗糙,仅返回一部分功能数据。客户端的单个操作可能需要调用多个服务。这可能导致客户端和服务器之间进行多次往返网络调用,从而增加了显着的延迟。
- 对于不同类型的客户端,网络性能有所不同,例如移动网络速度较慢且延迟较高。 WAN比LAN慢。来自客户端的多个网络请求会产生不一致的体验。
- 这可能会导致复杂的客户端代码。客户端需要调用多个端点(主机和端口)并整合数据,同时还要用合适的方式处理服务故障。
- 它还在客户端和后端之间建立了紧密的耦合。客户需要知道如何分解单个功能。添加新服务或重构现有服务变得更加困难。
- 每个面向客户的服务必须实现通用功能,例如授权和身份验证,SSL,API速率限制,访问控制等。
- 服务必须仅使用客户端友好的协议,例如HTTP或WebSocket。这限制了服务通信协议的选择。
API网关的意义
API网关可以帮助解决这些挑战。它使客户端与微服务解耦。 API网关位于客户端和服务之间,并且是所有客户端请求的单个入口点。它接收来自客户端的所有请求,然后通过请求路由,组合和协议转换将它们路由到适当的微服务。

通常,它通过调用多个服务并汇总结果并将其发送回客户端来处理请求。 API网关具有以下优点:
- 将客户端与微服务隔离,网关完成服务发现功能。
- API网关可以将多个单独的请求聚合为一个请求。当单个用户操作需要调用多个后端服务时,客户端只需要向网关发送一个请求。网关将请求分派到各种后端服务,然后汇总结果并将其发送回客户端。这有助于减少客户端与后端之间的交互次数。
- 通过避免客户端和服务器之间的多次往返,它还提高了客户端性能和用户体验。同样,API网关进行的多次调用在同一网络中,其性能要比从客户端执行的性能更高。
- 通过将调用多个服务的逻辑从客户端转移到API网关,简化了客户端。
- 可以将标准的Web API协议转换为内部使用的任何协议。
- 网关可用于从单个服务中卸载通用功能,将这些功能整合到网关中而不是让每个服务负责实现它们。对于那些需要专业领域知识才能正确实现的功能(例如身份验证和授权)尤其如此。可以卸载的功能是:
- SSL termination(SSL 卸载)
- 请求重试、熔断、QoS
- 服务发现
- 认证和鉴权
- IP 黑白名单
- 流量管控
- 日志、监控、追踪
- 请求缓存
缺点:
网关会带来系统复杂性的提升,API网关本身也需要开发、部署、管理。同时,由于增加了网络转发次数,因此也增加了响应时间。同时,API网关有可能成为系统的瓶颈。
API Gateway Pattern
相比于单个API网关的架构,有一种多个网关的架构模式,它为不同的客户端提供不同的网关。这样的目的是根据客户端的需求提供量身定制的API,从而避免为所有客户端提供通用API造成的代码大量膨胀。

著名的API Gateway
Netflix API Gateway:Zuul
Netflix的流媒体服务可在超过1000种不同的设备类型(电视,机顶盒,智能手机,游戏系统,平板电脑等)上使用,在高峰时段每秒处理50,000个请求,使用单个api网关架构存在巨大的局限性,因此他们采用了如下的架构,为每类设备量身定制API网关。
Netflix的Zuul 2是所有进入Netflix云基础架构的请求的front door。 Zuul 2大大改进了架构和功能,使得网关能够处理,路由和保护Netflix的云系统,并帮助为1.25亿会员提供最佳体验。

Amazon API Gateway
AWS提供了用于创建,发布,维护,监控和保护REST,HTTP和WebSocket的完全托管服务,开发人员可以在其中创建用于访问AWS或其他Web服务的API以及存储在AWS Cloud中的数据。

Kong API Gateway
Kong Gateway是为微服务优化的开源,轻量级API网关,可提供无与伦比的延迟性能和可伸缩性。如果您只需要基础,kong是非常适合的。通过添加更多节点,可以轻松地水平扩展它。它以非常低的延迟支持大量可变的工作负载。

其他的 API Gateways
如何选择?
评估标准包括简单性,开源与专有性,可伸缩性和灵活性,安全性,功能,社区,管理(支持,监控和部署),环境配置(安装,配置,托管),价格和文档。
API 聚合
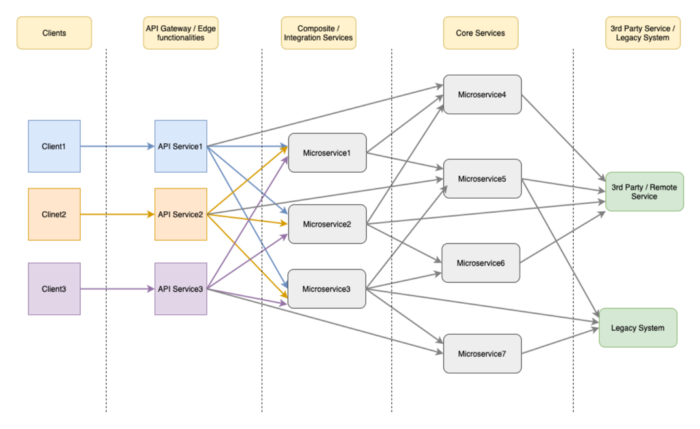
API网关的有些请求可以直接映射到单个微服务的API。但是,大多数情况下,完成一个具有完整功能的请求需要网关调用多个微服务,这时需要将各个微服务的请求结果聚合。于是,很多网关实现中,存在一个聚合层,也就是backend for frontend(文末会有相关的参考资料)。
给网关附加太多的功能会导致网关变得非常臃肿,以至于难以测试和部署。强烈建议避免API网关中的聚合和数据转换。 Netflix API Gateway , Zuul 2从他们在Zuul到原始系统的网关中删除了许多业务逻辑。有关更多详细信息,请参阅此处。
针对如上问题,引入了api聚合层的微服务架构如下:

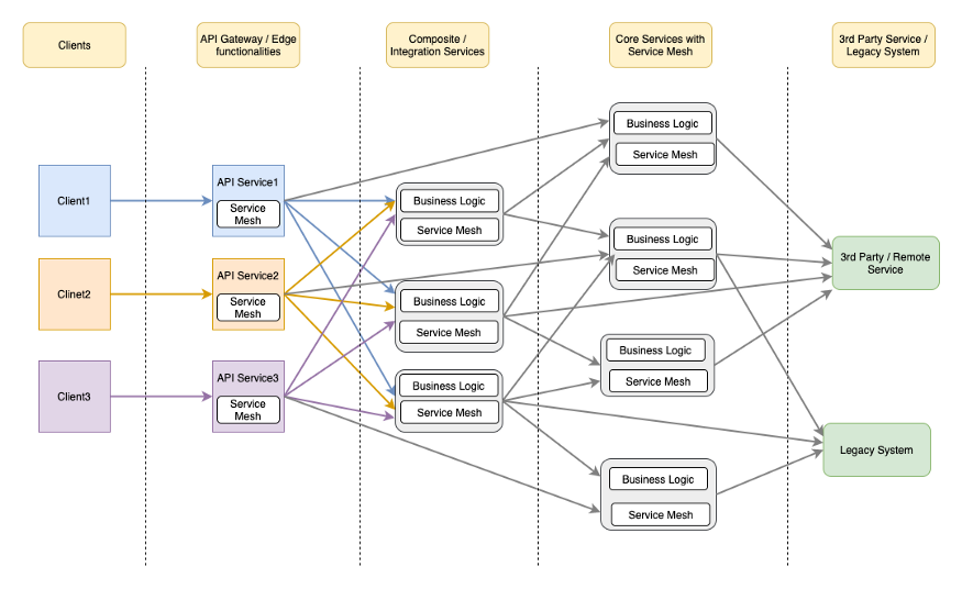
Service Mesh 和 API Gateway
服务网格提供了许多功能,例如:
- 负载均衡
- 服务发现
- 健康检查
- 安全
从表面上看,API网关和服务网格似乎解决了相同的问题,会被认为是冗余。它们确实解决了相同的问题,但是在不同的情况下。 API网关被部署为业务解决方案的一部分,该业务解决方案可由处理南北向流量的外部客户端(面对外部客户端)发现,但是,服务网格可以处理东西向流量(在不同的微服务之间)。
采用服务网格可免除在业务代码中加入和业务不想关的代码,这些都将由服务网格来实现,熔断机制,服务发现,健康检查、服务监控(流量、tracing、性能)。对于少量的微服务,不宜采用服务治理技术,因为服务网格本身的管理会带来系统的复杂度。但是,对于存在大量的微服务的系统,这将是有益的。
结合这两种技术可能是一种最佳实践,架构图如下:

参考资料
- https://microservices.io/index.html
- https://docs.microsoft.com/en-us/azure/architecture/
- https://github.com/wso2/reference-architecture/blob/master/api-driven-microservice-architecture.md
- https://tsh.io/blog/design-patterns-in-microservices-api-gateway-bff-and-more/
- https://www.infoq.com/articles/service-mesh-ultimate-guide/
- https://samnewman.io/patterns/architectural/bff/
- https://netflixtechblog.com/
- https://philcalcado.com/2015/09/18/the_back_end_for_front_end_pattern_bff.html